政府信息
公开指南

政府信息
公开制度

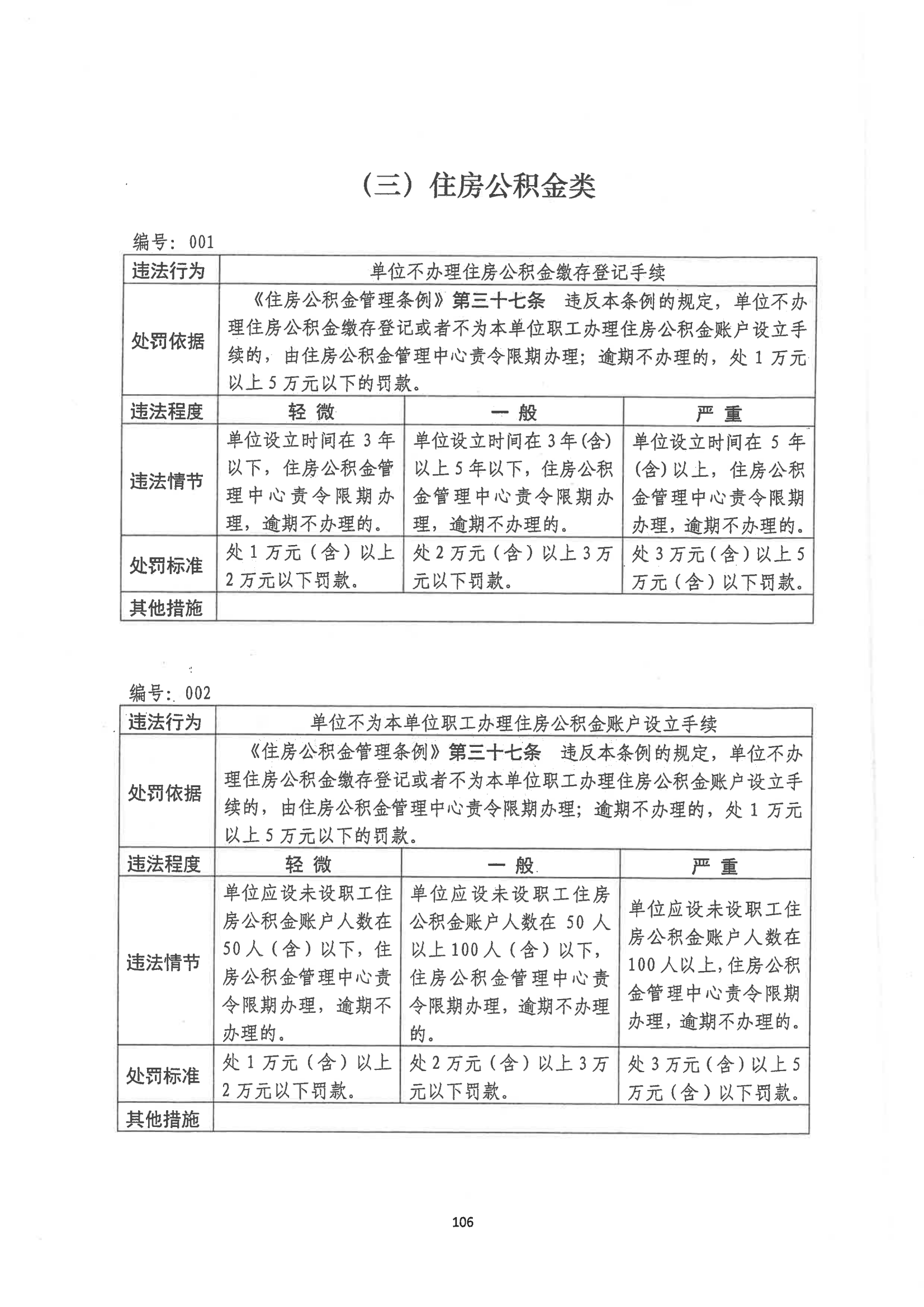
宝鸡市住房公积金管理中心行政裁量基准

发布时间: 2026-04-08 14:46:28

根据陕西省住房和城乡建设厅关于印发《陕西省住房城乡建设行政裁量权基准制定和适用规则》《陕西省住房城乡建设行政裁量基准》的通知(陕建发〔2025〕100号),我中心未在省住房和城乡建设厅裁量基准基础上作进一步细化,现将宝鸡市住房公积金管理中心行政裁量基准予以公布。


版权所有:宝鸡市住房公积金管理中心 主办:宝鸡市住房公积金管理中心

网站标识码:6103000036  陕ICP备12009282号 陕公安网备61030302000244号